仅凭感官,如何识别AI生成的内容?

目录
- 前言
- 辨别AI生成的图像、视频
- 甄别AI生成的音频
- 鉴别AI生成的文本
- 小结
今年双十一,竟然有不少人,为了骗商家“仅退款”,用AI来p图。
比如卖袜子的商家在网上怒斥某职校生买家用AI生成有质量问题的袜子。再比如有买了洗鼻器的男子,直接P了个图,给商家说,这个头有问题,结果商家放大图片一看,有AI水印(这哥们忘记p掉了)。

(左为袜子p图退款,右为洗鼻器p图退款)
AI不知何时,从单纯的好助理,变成了身兼数职的复杂角色——除任工作好秘书一职外,还任诈骗者的帮凶,混淆视听者的狗腿子。
对,屏幕前的你想的没错,坏的是人,不是AI。
不过幕后操控AI之人散落各方,要想解除他们带给我们的负面影响,还是对付AI生成内容的可操作性最强。而应对AI生成结果,第一步就是要辨别它。
为了帮助大家甄别信息真假、防止被诱导和被消费,本篇针对不同模态,教给大家一些快速辨别真伪的方法。
一、辨别AI生成的图像、视频
AI图像可以结合如下五个维度去判断:
一、看结构逻辑
其实就是人体五官和比例逻辑,物体、空间结构逻辑。这是AI最容易出错的地方。AI常见的异常有:
- 身体问题。身体比例不协调,手臂过长、关节奇怪、姿势物理不合理。手部问题突出,表现为手指数量多或少,指尖融合,手部的三视图逻辑有误,手部变形。
- 空间问题。就是距离和尺寸问题,具体表现为AI图像中的“长宽高(深)”基本是不可能三角,多人之间的距离、两(多)个物品的尺寸对比、两(多)个人物的身高对比不符合常理。
- 背景问题。背景透视畸变、地平线弯曲、背景漂浮等。
二、看光影反射
这也是辨别大多数AI生图平台生成结果的重要方法,即便是数一数二的AI生图模型,也容易出现其中一方面的问题。
- 光照方向。阴影方向矛盾、光照不对应。
- 阴影边缘。阴影边缘形状与实物不一致,或者有物理错误。
- 反光反射。镜面反射图像扭曲、不对应或缺失。金属/玻璃反光区域乱或模糊一片
- 眼睛高光。高光位置不同、反射物怪异。
三、看材质细节
- 纹理问题。人脸颜值高,人的皮肤平滑均匀、没什么瑕疵。金属、木头、植物纹理重复或对称分布。动物毛发整齐、过密或很模糊。
- 对称问题。成对的物品,比如手套、耳环等,出现不对称或样式不同。
- 背景问题。背景模糊不清、边界拉扯。
四、看文字符号
- 文字书写。文字模糊、乱码、扭曲,英文拼写错误。
- 文字排版。行距乱、伪拉丁文。
五、看整体氛围
- 环境方面。光线梦幻、景深夸张、色调统一。
- 风格方面。画面“像渲染”,没有拍摄噪点。
最重要的还是前三点。比如看阴影边缘和动物毛发:

(左为实拍,右为即梦4.0生成)

(左为实拍,右为即梦4.0生成)
即梦4.0生成的太阳没有外层轮廓,边缘分界不明,小狗脸上的毛发和胡须模糊。

(左为实拍,右为即梦4.0生成)
不过也有无法分辨的,比如上面湖景图。
当碰上图生图复刻能力和细节处理优秀的工具时,或者碰上梦幻唯美类的艺术图片时,就还是需要工具检测。比如国内的朱雀 AI 检测助手、Deepfake Defenders,国外的AI Image Detector、Undetectable AI Image Detector等。
视频的辨别方法在图像和音频方法的基础上多了如下两部分:
一、看一致性(百试百灵)
- AI图片的主体(形象、面貌、装扮)、环境的构成元素和位置(静物)连续帧容易不一致。
二、看动态逻辑(百试百灵)
- 面部动态。AI易嘴型不同步、眨眼频率很低、声画不同步等
- 行为动态。AI大多难以生成短时变化多、大的动作视频,所以这种动作下的AI视频就显得动作不自然,比如快速切菜、武打、体育、抖腿等。
就比如这个真实和AI生成的对比视频,你能分辨出来哪个为真吗?
当然,我们网上看到的优质AI视频也能从中发现AI味儿,尽管它最大程度上绕开了上面说的AI问题。但它产生的新特点就是场景切换快、同框角色少、运镜有瑕疵,引导的视觉重心在剧情。
若实在分辨不出,或者提升辨别效率,可使用朱雀 AI 检测助手、DeepReal、Sensity AI等工具进行检测。
二、甄别AI生成的音频
相比音乐,普通人更能听出AI人声。AI人声没有呼吸声,语速四平八稳,停顿很有规律,情绪假或者根本就没有情绪波动,说的方言奇奇怪怪。
所以,这里重点讲区别AI音乐和人类制作音乐的方法。需要注意的是,这里所讲的方法还是更适合有乐理基础和音乐敏感人士哦~
方法如下:
一、听和声
- AI音乐的和声过于结构化,失去了人类音乐中细微的不和谐感,听起来不自然。
二、听音乐片段
- AI音乐容易出现出现“编曲突兀”的问题。
- AI音乐容易出现插入不协调的编曲段落。
- AI音乐容易出现“幽灵音效层”的问题。
这三个问题都是因为AI模型有难以规避的连贯性弱点,在构建长时序音乐时容易暴露。
三、听动态与情绪
- 相比人类制作音乐,通常AI音乐的动态变化不大。有研究发现AI音乐的振幅标准差可能比人类音乐更小。
- AI音乐可能缺乏人类作曲中那种层层递进的情感张力。
四、听人声
- AI音乐中人声通常有电音,声音在音区转换平滑、情绪线条机械。
- 人声“贴耳”、共鸣单一或无共鸣。
- 人声无生理噪声,完全干净。
- 之前提到的情感不足,演绎与词义脱节。
五、听空间与乐器
- AI音乐大多无法体现声场定位,无法生成录音室、音乐厅等不同演绎场景的歌曲
- AI音乐所用的乐器声可能没有层次感、共鸣和本身质感。
对于小白群体,若连听人声也无法鉴别,那么使用专业工具就是最佳方法。这类专业工具常见的有Resemble AI、Hiya Deepfake Voice Detector、SafeEar等。
三、鉴别AI生成的文本
因为甄别是为了规避被诱导、被消费、被骗的不利影响,所以下面不对“AI激发文本创意”作讨论,仅对讲求原创、需要保持客观真实的文本(大多来源于教育科研、文学艺术和传媒领域)作探讨。
这类文本大多篇幅较长(除诗词之外),我们可以从如下五个方面结合去判断:
一、看语言节奏
若提示词未经精雕细琢,AI生成的文本大多具有语气平稳、结构模板化、频繁使用逻辑连词、词汇和句式重复的特点。不过若文本本身就是说明性、研究性较强的文章,就需要结合其他维度判断。
二、看内容逻辑
- 框架上,AI提炼的框架往往全面但重点不明;人工写作可能框架不全,但重点突出。
- 内容上,AI写作无明显错误,但也深度不够;人工写作或可有歧义、语病的情况,但篇内也有明显所长之处。
- 衔接上,AI容易在层次交接处出现生硬、衔接不通的问题,人工写作此情况较少。
三、看情绪、修辞(百试百灵)
- AI写作一般语气单调,很少出现反问或感叹(除了小说之外);人工写作视体裁而定,语气可能有多样性(如叙事、抒情散文、小说等)。
- AI写作难以正确运用修辞手法,可能出现滥用、应用不当的情况,更是不会运用反语、双关、隐喻等修辞手法,也不会正确表达幽默、讽刺等情绪。
四、看细节痕迹(百试百灵)
- AI写作易出现细节逻辑问题,比如不符合现实行为规律、前后描述不一致等。
- AI写作易出现语言夸张、夸大情况,衍生出违背现实的逻辑问题。
- AI写作往往没有详实案例或案例不真实,往往数据有误、匮乏或缺失。
五、看个人风格
- AI写作通常风格混杂,没有自己独特“标签”,即便是仿写文章,它也会削弱对方风格,添入自己的属性。
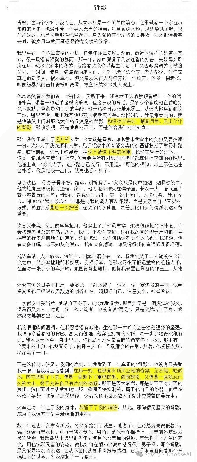
就比如我让Gemini写的散文《背影》(提示词见评论区)

(文由Gemini生成)
一句句细看后,我们能发现它有几个突出的问题:
送别场景重点不突出;有几处逻辑问题(父亲嘴上只说了不送,但母亲却劝他不送;一般深夜归来时视觉上看到的是正面而不是背影;2次提到“最后一次”);修辞太多;用词风格跨度大(近代、现代、二次元都有)。
不过细看耗时较多,且当碰上用AI生成、人工修改的文本时,区分就非常费力了。此时还是需要用上专业鉴别工具,比如朱雀 AI 检测助手、PaperYY、Papertime等。
四、小结
经过AI提示词的反复训练,AI生成文本、音频、图像和视频的结果会更逼真,不过无论如何逼真,只要抓住如下关键,就能快速发现它们的“狐狸尾巴”:
1.图像抓身体、空间结构逻辑,光影反射和材质细节。
2.视频抓一致性和动态逻辑。
3.音乐抓人声音质、编曲协调性和动态变化。
4.文本抓细节逻辑、带有数据的具体案例(科研、商业文)和表现情绪的手法。
好了,今天的分享就到这里了。若你也有一些辨别AI生成式内容的心得和方法,欢迎在评论区分享和讨论,也欢迎大家入群交流哦~

